Задание 498 - ГДЗ Геометрия 7-9 класс. Атанасян. Учебник

Старая и новая редакции

Вернуться к содержанию учебника

496 497 498 498 499 500 501

Вопрос

Выберите год учебника

№498 учебника 2013-2022 (стр. 133):

Выясните является ли треугольник прямоугольным, если его стороны выражаются числами: а) 6, 8, 10; б) 5, 6, 7; в) 9, 12, 15; г) 10, 24, 26; д) 3, 4, 6; е) 11, 9, 13; ж) 15; 20, 25. В каждом случае ответ обоснуйте.


№498 учебника 2023-2026 (стр. 131):

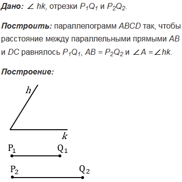
Даны острый угол hk и два отрезка Р1Q1 и Р2Q2. Постройте параллелограмм АВСD так, чтобы расстояние между параллельными прямыми АВ и DC равнялось Р1Q1, АВ = P2Q2 и А =hk.

Подсказка

№498 учебника 2013-2022 (стр. 133):

Вспомните:

  1. Какой треугольник называется прямоугольным.
  2. Теорему, обратную теореме Пифагора.

№498 учебника 2023-2026 (стр. 131):

Вспомните:

  1. Какая фигура называется параллелограммом.
  2. Признаки параллелограмма.
  3. Как построить отрезок, равный данному.
  4. Как построить угол, равный данному.
  5. Как построить перпендикулярные прямые.

Ответ

№498 учебника 2013-2022 (стр. 133):


№498 учебника 2023-2026 (стр. 131):


Вернуться к содержанию учебника