Вернуться к содержанию учебника
Выберите год учебника
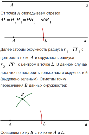
№1301 учебника 2013-2022 (стр. 334):
Постройте трапецию, стороны которой соответственно равны данным отрезкам.
№1301 учебника 2023-2024 (стр. 338):

№1301 учебника 2013-2022 (стр. 334):
Вспомните:
№1301 учебника 2023-2024 (стр. 338):
Вспомните:
Вернуться к содержанию учебника