Вернуться к содержанию учебника
Выберите год учебника
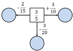
№461 учебника 2018-2020 (стр. 85):
Найдите пропущенные числа:
а) 
б) 
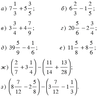
№461 учебника 2011-2017 (стр. 75):
Найдите значение выражения:

№461 учебника 2018-2020 (стр. 85):
Вспомните:
№461 учебника 2011-2017 (стр. 75):
Вспомните:
Вернуться к содержанию учебника