Вернуться к содержанию учебника
Выберите год учебника
№191 учебника 2023-2026 (стр. 104):
Подумайте, какое из слов, стоящих в скобках, является проверочным. Объясните почему.
Л..пить из глины (лепка, липко); л..нивый мишка (линь, лень); скр..пучий пол (скрип, скрепка); уд..вительная история (диво, дева), обм..нять книгу (мина, замена); прим..рять новое платье (мерить, мирный); прил..скать щенка (ласка, полощет); не об..жать животных (обида, бегать).
Запишите словосочетания, вставляя пропущенные буквы.
№191 учебника 2019-2022 (стр. 113):
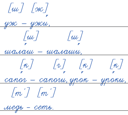
Прочитайте слова. Сравните написание и произношение согласных в конце слов. Что вы заметили?
Хлеб, суп; мёд, крот; глаз, лес; рукав, шкаф; уж, шалаш; сапог, урок; медь, сеть.
Запишите слова по образцу.
[п] [б] [п] [п]
Образец. Хлеб -хле́ба‚ суп - су́па.
№191 учебника 2011-2018 (стр. 126):
Прочитайте слова. Скажите, в каких словах на месте пропуска надо вставить букву.
3вёз..ный, опас..ный‚ ужас..ный‚ чес..ный‚ ненас..ный‚ грус..ный, прекрас..ный, лес..ница‚ здра..ствуй, праз..ник.
Запишите слова, вставляя, где нужно, буквы. Проверьте работу друг у друга.
№191 учебника 2011-2018 (стр. 126):
Проверим, есть ли в словах непроизносимый согласный, подбирая проверочное слово, где стоит гласный после сомнительного места:
звёздный (звезда), опасный (опасен)‚ ужасный (ужасен)‚ честный (честь)‚ ненастный (ненастье)‚ грустный (грусть), прекрасный (прекрасен), лестница (сл.слово)‚ здравствуй (здравие), праздник (празден).
№191 учебника 2023-2026 (стр. 104):
Проверочным будет то слово из скобок, которое имеет общее значение с проверяемым словом. Лепить из глины (проверочное слово - лепка); ленивый мишка (проверочное слово - лень); скрипучий пол (проверочное слово - скрип); удивительная история (проверочное слово - диво); обменять книгу (проверочные слова - замена); примерять новое платье (проверочное слово - мерить); приласкать щенка (проверочное слово - ласка); не обижать животных (проверочное слово - обида).

№191 учебника 2019-2022 (стр. 113):


Если на конце слова пишется согласная буква, обозначающая звонкий согласный, то при произнесении слова на его месте появляется парный глухой согласный звук.
№191 учебника 2011-2018 (стр. 126):
3вёздный, опасный‚ ужасный‚ честный‚
ненастный‚ грустный, прекрасный,
лестница‚ здравствуй, праздник.
Вернуться к содержанию учебника