Вернуться к содержанию учебника
Выберите год учебника
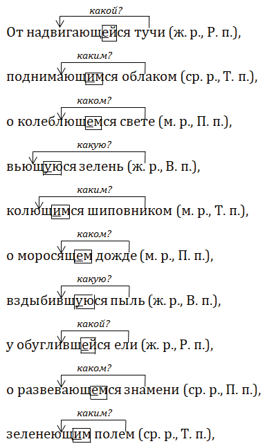
№164 учебника 2022-2025 (стр. 93):
Cпишите, обозначая условия выбора гласных в окончаниях причастий (по образцу в правиле).
От надвигающ..йся тучи, поднимающ..мся облаком, о колеблющ..мся свете, вьющ..юся зелень, колющ..мся шиповником, о моросящ..м дожде, вздыбивш..юся пыль, у обугливш..йся ели, о развевающ..мся знамени, зеленеющ..м полем, огнедышащ..ю гору, о движущ..мся циклоне, колеблющ..мся пламенем3.
№164 учебника 2019-2022 (стр. 89):
Вспомните виды орфограмм, связанных со слитным и раздельным написанием не со словами разных частей речи. Запишите по три примера, обозначая условия выбора слитного или раздельного написания.
№164 учебника 2011-2018 (стр. 72):
Диктант. С двумя сочетаниями слов составьте сложные союзные предложения.
Отшлифова(н, нн)ые пр..боем камни, разъярённые волны; (не)раскатывающийся, а р..коч..щий гром; (не)прекр..щающийся ливень; очище(н, нн)ым воздухом; вызолоче(н, нн)ые перелески; выращенный урожай; посея(н, нн)ая рож(?); испеч..(н, нн)ый ч..рный хлеб; обрабатываемое поле.
№164 учебника 2019-2022 (стр. 89):
Обратимся к темам: "НЕ с существительными", "НЕ с прилагательными", "НЕ с глаголами", "НЕ с причастиями", "НЕ с наречиями", "НЕ с местоимениями".
№164 учебника 2011-2018 (стр. 72):
Сложное предложение - это предложение, в котором две и более грамматических основы.
Объясним правописание слов:
№164 учебника 2022-2025 (стр. 93):


Пламенем - сущ.
I. (Чем?) пламенем.
II. Н. ф. - пламя. Пост. призн.: нариц., неодуш., ср. р., разносклоняемое. Непост. призн.: Т. п., ед. ч.
III. (Чем?) пламенем.
№164 учебника 2019-2022 (стр. 89):
Не- слитно с именами существительными и прилагательными: 1) без НЕ не употребляется: неряха, ненастье, нелепый; 2) можно заменить синонимом без не: небольшой = маленький, нездоровый = больной, несчастье=горе;
Не- раздельно с именами существительными и прилагательными: 1) есть противопоставление с союзом а: не сильный, а слабый; не новый, а старый; не вилка, а ложка.
Не- раздельно с именами прилагательными: 1) есть зависимые слова, которые относятся к имени прилагательному: далеко не новый, совсем не свежий.
Не- с глаголами слитно: если не употребляется без не-: нездоровится; в остальных случаях раздельно: не говорит, не слышит.
Не- с причастиями раздельно: 1) с краткими: не собрана, не накрыт; 2) с полными причастиями, если есть зависимые слова или противопоставление с союзом а: не открытое, а закрытое; не начавшееся вовремя; не взятый на дом.
Не- с полными причастиями слитно: 1) если без не- не употребляется: ненавидевший, негодующий, недомогающий; 2)нет зависимых слов и противопоставлений с а: невыполненная работа, непрочитанная книга, непросохшая одежда.
Не- с наречиями слитно: 1) без не- не употребляется: нелепо, неизбежно, негодующе; 2) можно заменить синоним без не-: невысоко=низко, немало=много, неплохо=хорошо; 3) сочетается со словом очень: очень неплохо, очень нескоро, очень непросто.
Не- с наречиями раздельно: 1) есть противопоставление с союзом а: не далеко, а близко; не высоко, а низко; не быстро,а медленно; 2) сочетается с зависимыми словами далеко, вовсе, отнюдь: совсем не жарко, далеко не скучно, отнюдь не интересно.
Не- с местоимениями: В отрицательных местоимениях под ударением пишется не- слитно: некто, некому, нечему.
№164 учебника 2011-2018 (стр. 72):
Отшлифованные прибоем камни, разъярённые волны; не раскатывающийся, а рокочущий гром; непрекращающийся ливень; очищенным воздухом; вызолоченные перелески; выращенный урожай; посеянная рожь; испечённный чёрный хлеб; обрабатываемое поле.
• Разъярённые волны разбивались о берег, и их рокот раскатывался по округе. Отшлифованные прибоем камни казались гладкими, но по ним было больно ходить.
Вернуться к содержанию учебника