Задание 633 - ГДЗ Геометрия 7-9 класс. Атанасян. Учебник

Старая и новая редакции

Вернуться к содержанию учебника

631 632 633 633 634 635 636

Вопрос

Выберите год учебника

№633 учебника 2013-2022 (стр. 166):

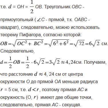
Даны квадрат ОАВС, сторона которого равна 6 см, и окружность с центром в точке О радиуса 5 см. Какие из прямых ОА, АВ, ВС и АС являются секущими по отношению к этой окружности?


№633 учебника 2023-2026 (стр. 161):

В трапеции ABCD диагонали пересекаются в точке О. Найдите площадь треугольника АОВ, если боковая сторона CD трапеции равна 12 см, а расстояние от точки О до прямой CD равно 5 см.

Подсказка

№633 учебника 2013-2022 (стр. 166):

Вспомните:

  1. Какая фигура называется квадратом.
  2. Что такое окружность.
  3. Каким может быть взаимное расположение прямой и окружности, секущая окружности.
  4. Что такое расстояние от точки до прямой.
  5. Что такое прямая.

№633 учебника 2023-2026 (стр. 161):

Вспомните:

  1. Что такое трапеция.
  2. Что такое диагональ.
  3. Что такое треугольник.
  4. Какой треугольник называется прямоугольным.
  5. Что такое площадь.
  6. Как вычислить площадь треугольника.

Ответ

№633 учебника 2013-2022 (стр. 166):


№633 учебника 2023-2026 (стр. 161):


Вернуться к содержанию учебника