Задание 670 - ГДЗ Геометрия 7-9 класс. Атанасян. Учебник

Старая и новая редакции

Вернуться к содержанию учебника

668 669 670 670 671 672 673

Вопрос

Выберите год учебника

№670 учебника 2013-2022 (стр. 172):

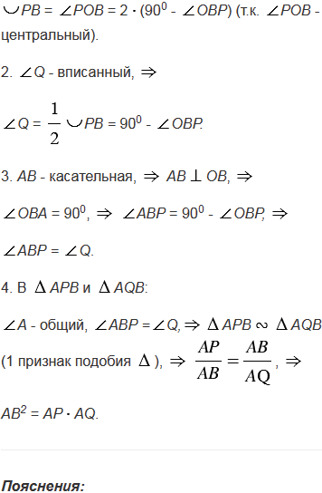
Через точку А проведены касательная АВ (В - точка касания) и секущая, которая пересекает окружность в точках Р и Q. Докажите, что АВ2 = АРАQ.


№670 учебника 2023-2024 (стр. 171):

В треугольнике АВС сторона АВ равна , а высота СН равна . Найдите сторону квадрата, вписанного в треугольник АВС так, что две соседние вершины квадрата лежат на стороне АВ, а другие - соответственно на сторонах АС и ВС.

Подсказка

№670 учебника 2013-2022 (стр. 172):

Вспомните:

  1. Что такое окружность, ее элементы.
  2. Какая прямая называется касательной к окружности, ее свойство.
  3. Какой угол называется центральным.
  4. Что такое секущая.
  5. Какой треугольник называется равнобедренным.
  6. Свойства равнобедренного треугольника.
  7. Какие треугольники называются подобными.
  8. Первый признак подобия треугольника.
  9. Какие отрезки называются пропорциональными.
  10. Какой угол называется вписанным, теорему о вписанном угле.

№670 учебника 2023-2024 (стр. 171):

Вспомните:

  1. Что такое квадрат.
  2. Что такое треугольник.
  3. Что такое высота.
  4. Теорему о соответственных углах.
  5. Какие треугольники называются подобными.
  6. Первый признак подобия треугольников.

Ответ

№670 учебника 2013-2022 (стр. 172):


№670 учебника 2023-2024 (стр. 171):


Вернуться к содержанию учебника