Задание 764 - ГДЗ Геометрия 7-9 класс. Атанасян. Учебник

Старая и новая редакции

Вернуться к содержанию учебника

762 763 764 764 765 766 767

Вопрос

Выберите год учебника

№764 учебника 2013-2022 (стр. 200):

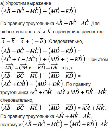
Пользуясь правилом многоугольника, упростите выражение:

а) ;

б) .


№764 учебника 2023-2026 (стр. 204):

Хорды АВ и СD окружности с центром О равны.

а) Докажите, что две дуги с концами А и В соответственно равны двум дугам с концами С и D.

б) Найдите дуги с концами С и D, если АОВ = 1120.

Подсказка

№764 учебника 2013-2022 (стр. 200):

Вспомните:

  1. Правило многоугольника.
  2. Что такое вектор.
  3. Правило треугольника.
  4. Вычитание векторов.
  5. Какие векторы называются равными.
  6. Законы сложения векторов.

№764 учебника 2023-2026 (стр. 204):

Вспомните:

  1. Что такое окружность, ее элементы.
  2. Как найти градусную меру дуги окружности.
  3. Третий признак равенства треугольник.
  4. Какие треугольники называются равными.

Ответ

№764 учебника 2013-2022 (стр. 200):


№764 учебника 2023-2026 (стр. 204):


Вернуться к содержанию учебника