Задание 1237 - ГДЗ Геометрия 7-9 класс. Атанасян. Учебник

Старая и новая редакции

Вернуться к содержанию учебника

1235 1236 1237 1237 1238 1239 1240

Вопрос

Выберите год учебника

№1237 учебника 2013-2022 (стр. 328):

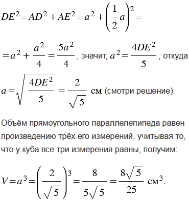
Найдите объем куба АВСDА1В1С1D1, если: а) АС = 12 см; б) АС1 = ; в) = 1 см, где Е - середина ребра АВ.


№1237 учебника 2023-2026 (стр. 312):

Даны два круга. Постройте круг, площадь которого равна сумме площадей данных кругов.

Подсказка

№1237 учебника 2013-2022 (стр. 328):

Вспомните:

  1. Что такое куб, как найти его объем.
  2. Что такое объем тела.
  3. Какая точка называется серединой отрезка.
  4. Какой четырехугольник называется квадратом.
  5. Какой треугольник называется прямоугольным.
  6. Теорему Пифагора.
  7. Свойства прямоугольного параллелепипеда.

№1237 учебника 2023-2026 (стр. 312):

Вспомните:

  1. Что такое круг, как найти его площадь.
  2. Какой треугольник называется прямоугольным.
  3. Теорему, обратную теореме Пифагора.
  4. Как построить отрезок, равный данному.
  5. Как построить перпендикулярные прямые.

Ответ

№1237 учебника 2013-2022 (стр. 328):


№1237 учебника 2023-2026 (стр. 312):


Вернуться к содержанию учебника