Номер 1. Умножение и деление натуральных чисел. Решаем устно § 23 - ГДЗ Математика 5 класс. Мерзляк, Полонский. Учебник. Страница 156

Вернуться к содержанию учебника

Умножение и деление натуральных чисел. Решаем устно § 23. Страница 156

5 6 7 1 2 3 4

Вопрос

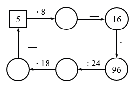
Заполните пропуски в цепочки вычислений:

Подсказка

Вспомните:

  1. Сложение чисел.
  2. Вычитание чисел.
  3. Умножение чисел.
  4. Деление чисел.
  5. Как решают уравнения.

Ответ

5 6 7 1 2 3 4


Вернуться к содержанию учебника