Задание 490 - ГДЗ Математика 5 класс. Виленкин, Жохов. Учебник часть 2. Страница 95

Старая и новая редакции

Вернуться к содержанию учебника

487 488 489 490 491 492 493

Вопрос

№490 учебника 2017-2020 (стр. 95):

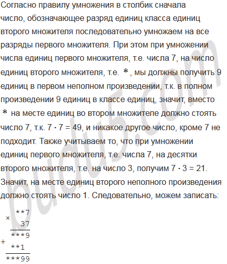
Вместо звездочек поставьте пропущенные цифры:

  ×   * * 7
      3 *
+   * * * *
  * * *  
  * * * 9 9
  ×   * 1 8
      * *
+   * * 9 *
  * 5 *  
  * * * 3 0

Подсказка

№490 учебника 2017-2020 (стр. 95):

Вспомните умножение чисел.

Ответ

№490 учебника 2017-2020 (стр. 95):


Вернуться к содержанию учебника