Вернуться к содержанию учебника
Выберите год учебника
№512 учебника 2022-2026 (стр. 28):
Перепишите, раскрывая скобки. Выделите падежные окончания и подчеркните предлоги.

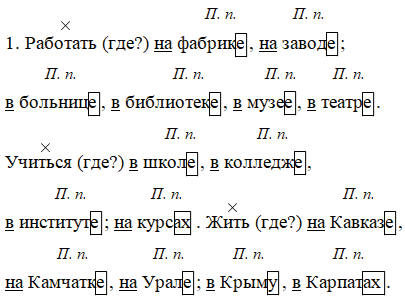
1. Работать на (фабрика, завод); в (больница, библиотека, музей, театр). Учиться в (школа, колледж, институт); на (курсы). Жить1 на (Кавказ, Камчатка, Урал); в (Крым, Карпаты).
2. Входить на (фабрика, завод); в (больница, библиотека, музей, театр). Провожать в (гимназия, лицей, университет); на (тренировка, репетиция). Приезжать на (Сахалин, Дальний Восток); в (Сибирь, Альпы).
№512 учебника 2019-2022 (стр. 50):
Есть ли у вас любимые книги? Расскажите о них. Напишите небольшой рассказ о необычных персонажах и событиях, о которых вы прочитали на книжных страницах. Озаглавьте свой текст.
№512 учебника 2011-2018 (стр. 59):
Прочитайте текст, озаглавьте его и перескажите. Спишите вторую часть текста, в первой же части укажите число имён существительных.
Кроме обычных, видимых чернил, бывают ещё чернила невидимые. Когда ими пишешь, то следов не видишь. Но если потом лист бумаги нагреть и провести по нему утюгом или смочить каким-нибудь соком или раствором, то на чистой3 белой бумаге появляются коричневые, или голубые, или пурпурные2 буквы.
Не раз чернила-невидимки выручали разведчиков, которые между строк самого обычного письма сообщали своим товарищам важные известия.
№512 учебника 2022-2026 (стр. 28):
Окончания существительных зависят от падежа и склонения.
№512 учебника 2019-2022 (стр. 50):
Вспомните, что представляет собой рассказ.
№512 учебника 2022-2026 (стр. 28):


Жить — 1 слог [жы́т’].
ж - [ж] - согл., звонк. парн., твёрдый непарн.;
и - [ы́] - гласный, ударный;
т - [т’] - согл., глух. парн., мягк. парн.;
ь - [-]
4 буквы, 3 звука.
№512 учебника 2019-2022 (стр. 50):
Моя любимая книга
Мои любимые книги - это серия книг о мальчике-волшебнике Гарри Поттере. Её написала английская писательница Джоан Роулинг.
Герои книг - юный волшебник-сирота Гарри и его друзья Рон и Гермиона. Вместе они преодолевают трудности, раскрывают тайны, учатся, играют и сражаются с тёмными силами. Каждая книга - это один учебный год в школе магии и волшебства Хогвартс. Там преподают зельеварение, защиту от тёмных искусств, учат заботиться о магических существах, выращивать и собирать волшебные травы и растения.
Эти книги научили меня ценить настоящих друзей, стремиться к лучшему, быть честным и справедливым.
№512 учебника 2011-2018 (стр. 59):

I. Чистой - прил.
Бумаге (какой?) чистой.
II. Н. ф. - чистый; в ж. р., ед. ч., П. п.
III. Бумаге (какой?) чистой - определение.
Пурпурной
Вернуться к содержанию учебника