Задание 176 - ГДЗ Геометрия 7-9 класс. Атанасян. Учебник. Страница 51

Старая и новая редакции

Вернуться к содержанию учебника

173 174 175 176 177 178 179

Вопрос

Выберите год учебника

№176 учебника 2013-2022 (стр. 51):

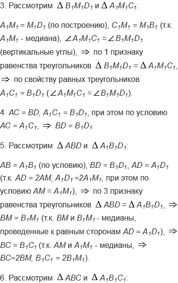
Докажите, что треугольники АВС и А1В1С1 равны, если АВ = А1В1, АС = А1С1, АМ = А1М1, где АМ и А1М1 - медианы треугольников.


№176 учебника 2023-2026 (стр. 51):

В треугольниках АВС и АDС стороны ВС и АD равны и пересекаются в точке О, ОАС =ОСА. Докажите, что треугольники АВО и СDО равны.

Подсказка

№176 учебника 2013-2022 (стр. 51):

Вспомните:

  1. Какая фигура называется треугольником.
  2. Что такое медиана треугольника.
  3. Какую точку называют серединой отрезка.
  4. Какие углы называются вертикальными и их свойство.
  5. Первый признак равенства треугольников.
  6. Третий признак равенства треугольников.
  7. Свойства равных треугольников.

№176 учебника 2023-2026 (стр. 51):

Вспомните:

  1. Какая фигура называется треугольником.
  2. Какой треугольник называется равнобедренным.
  3. Свойства равнобедренного треугольника.
  4. Какие углы называются вертикальными и их свойство.
  5. Первый признак равенства треугольников.

Ответ

№176 учебника 2013-2022 (стр. 51):


№176 учебника 2023-2026 (стр. 51):


Вернуться к содержанию учебника