Задание 8. Вопросы для повторения к главе III - ГДЗ Геометрия 7-9 класс. Атанасян. Учебник

Старая и новая редакции

Вернуться к содержанию учебника

Вопросы для повторения к главе III. Страница 66, 67

5 6 7 8 9 10 11

Вопрос

№8 учебника 2013-2022 (стр. 66):

№8 учебника 2023-2026 (стр. 67):

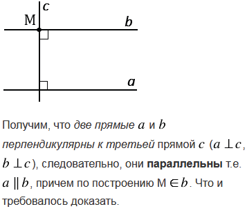
Докажите, что через данную точку, не лежащую на данной прямой, проходит прямая, параллельная данной.

Подсказка

№8 учебника 2013-2022 (стр. 66):

№8 учебника 2023-2026 (стр. 67):

Вспомните:

  1. Что такое прямая.
  2. Какие прямые называются параллельными.
  3. Какие прямые называются перпендикулярными.

Ответ

№8 учебника 2013-2022 (стр. 66):

№8 учебника 2023-2026 (стр. 67):

5 6 7 8 9 10 11


Вернуться к содержанию учебника