Задание 17. Вопросы для повторения к главе III - ГДЗ Геометрия 7-9 класс. Атанасян. Учебник

Старая и новая редакции

Вернуться к содержанию учебника

Вопросы для повторения к главе III. Страница 67, 68

14 15 16 17 1 2 3

Вопрос

№17 учебника 2013-2022 (стр. 67):

№17 учебника 2023-2026 (стр. 68):

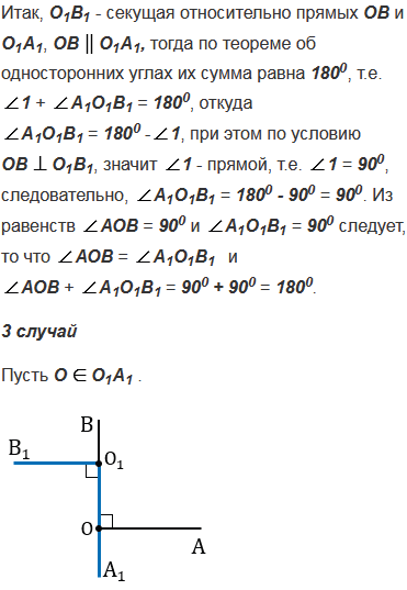
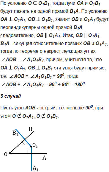
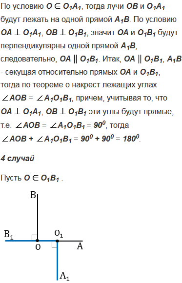
Сформулируйте и докажите теорему об углах с соответственно перпендикулярными сторонами.

Подсказка

№17 учебника 2013-2022 (стр. 67):

№17 учебника 2023-2026 (стр. 68):

Вспомните:

  1. Какие прямые называются перпендикулярными.
  2. Виды углов.
  3. Что такое луч.
  4. Теорему об односторонних углах.
  5. Теорему о накрест лежащих углах.
  6. Теорему об углах с соответственно параллельными сторонами.
  7. Какие углы называются смежными.

Ответ

№17 учебника 2013-2022 (стр. 67):

№17 учебника 2023-2026 (стр. 68):

14 15 16 17 1 2 3


Вернуться к содержанию учебника