Задание 236 - ГДЗ Геометрия 7-9 класс. Атанасян. Учебник

Старая и новая редакции

Вернуться к содержанию учебника

233 234 235 236 237 238 239

Вопрос

Выберите год учебника

№236 учебника 2013-2022 (стр. 73):

Сравните углы треугольника АВС и выясните, может ли быть угол А тупым, если: а) АВВСАС; б) АВ = АСВС.


№236 учебника 2023-2026 (стр. 71):

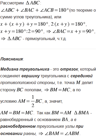
Медиана AM треугольника ABC равна половине стороны BC. Докажите, что треугольник ABC прямоугольный.

Подсказка

№236 учебника 2013-2022 (стр. 73):

Вспомните:

  1. Какой угол называется тупым.
  2. Какая фигура называется треугольником.
  3. Теорему о соотношениях между сторонами и углами треугольника.
  4. Какой треугольник называется равнобедренным.
  5. Свойства равнобедренного треугольника.

№236 учебника 2023-2026 (стр. 71):

Вспомните:

  1.  Что такое треугольник.
  2.  Какой треугольник называется прямоугольным.
  3.  Что такое медиана треугольника.
  4.  Какой треугольник называется равнобедренным.
  5.  Свойства равнобедренного треугольника.

Ответ

№236 учебника 2013-2022 (стр. 73):


№236 учебника 2023-2026 (стр. 71):


Вернуться к содержанию учебника