Задание 309 - ГДЗ Геометрия 7-9 класс. Атанасян. Учебник

Старая и новая редакции

Вернуться к содержанию учебника

306 307 308 309 310 311 312

Вопрос

Выберите год учебника

№309 учебника 2013-2022 (стр. 90):

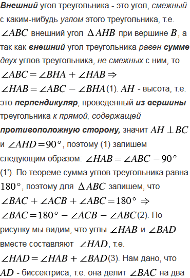
В треугольнике с неравными сторонами AB и AC проведены высота AH и биссектриса AD. Докажите, что угол HAD равен полуразности углов В и С.


№309 учебника 2023-2026 (стр. 89):

Из точки A  к прямой проведены перпендикуляр AH и наклонные AM1 и AM2. Докажите, что:

а) если HM1 = HM2, то AM1 = AM2;

б) если HM1 < HM2, то AM1 < AM2.

Подсказка

№309 учебника 2013-2022 (стр. 90):

Вспомните:

  1. Что такое треугольник.
  2. Что такое высота.
  3. Что такое биссектриса.
  4. Какой угол называется внешним углом треугольника.
  5. Какой треугольник называется прямоугольным.
  6. Свойства прямоугольных треугольников.
  7. Теорему о сумме углов треугольника.

№309 учебника 2023-2026 (стр. 89):

Вспомните:

  1. Что такое точка, прямая, отрезок.
  2. Что такое перпендикуляр.
  3. Что такое наклонная.
  4. Что такое треугольник.
  5. Какие треугольники являются равными.
  6. Какой угол называется внешним углом треугольника.
  7. Какой треугольник называется прямоугольным.
  8. Признаки равенства прямоугольных треугольников.
  9. Теорему о соотношениях между сторонами и углами треугольника.

Ответ

№309 учебника 2013-2022 (стр. 90):


№309 учебника 2023-2026 (стр. 89):


Вернуться к содержанию учебника