Вернуться к содержанию учебника
Выберите год учебника
№349 учебника 2013-2022 (стр. 94):
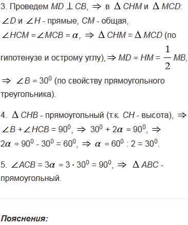
Медиана и высота треугольника, проведенные из одной вершины угла треугольника, делят это угол на три равные части. Докажите, что треугольник прямоугольный.
№349 учебника 2023-2026 (стр. 104):
№349 учебника 2013-2022 (стр. 94):
Вспомните:
№349 учебника 2023-2026 (стр. 104):
Вспомните:
№349 учебника 2013-2022 (стр. 94):





№349 учебника 2023-2026 (стр. 104):
Дано: окружность с центром О, r - ее радиус, АВ - касательная, АС - хорда, АС = r.
Найти:
ВАС.
Решение:

1.
АОС - равносторонний (так как ОА = ОС = АС = r),
ОАС = 600.
2. ОА - радиус, АВ - касательная, А точка касания,
ОА
АС (свойство касательной),
ОАВ = 900.
3.
ВАС =
ОАВ -
ОАС = 900 - 600 = 300.
Ответ:
ВАС = 300.
Пояснения:
По условию хорда АС равна радиусу окружности, значит, ОА = ОС = АС = r, следовательно,
АОС - равносторонний. В равностороннем треугольнике все углы равны по 600, значит,
ОАС = 600.
Касательная к окружности перпендикулярна к радиусу, проведённому в точку касания.
ОА - радиус, АВ - касательная, А точка касания, значит, ОА
АС, следовательно,
ОАВ = 900.
Луч АС делит угол ОАВ на два угла ВАС и ОАС, поэтому
ОАВ =
ВАС +
ОАС, откуда
ВАС =
ОАВ -
ОАС = 900 - 600 = 300.
Вернуться к содержанию учебника