Задание 506 - ГДЗ Геометрия 7-9 класс. Атанасян. Учебник. Страница 134

Старая и новая редакции

Вернуться к содержанию учебника

503 504 505 506 507 508 509

Вопрос

Выберите год учебника

№506 учебника 2013-2022 (стр. 134):

Как провести две прямые через вершину квадрата, чтобы разделить его на три фигуры, площади которых равны?


№506 учебника 2023-2026 (стр. 134):

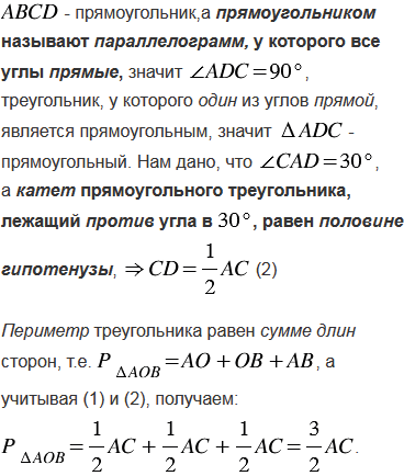
В прямоугольнике ABCD диагонали пересекаются в точке О. Найдите периметр треугольника АОВ, если CAD = 300, АС = 12 см.

Подсказка

№506 учебника 2013-2022 (стр. 134):

Вспомните:

  1. Что такое треугольник.
  2. Что такое квадрат.
  3. Что такое высота треугольника.
  4. Что такое площадь.
  5. Как вычислить площадь треугольника.
  6. Как вычислить площадь квадрата.

№506 учебника 2023-2026 (стр. 134):

Вспомните:

  1. Какой треугольник называется прямоугольным.
  2. Свойства прямоугольного треугольника.
  3. Что такое параллелограмм.
  4. Что такое прямоугольник.

Ответ

№506 учебника 2013-2022 (стр. 134):


№506 учебника 2023-2026 (стр. 134):


Вернуться к содержанию учебника