Вернуться к содержанию учебника
Выберите год учебника
№665 учебника 2013-2022 (стр. 171):
Вершины треугольника АВС лежат на окружности. Докажите, что если АВ - диаметр окружности, то
С
А и
С
В.
№665 учебника 2023-2026 (стр. 170):
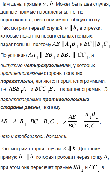
Прямые
и
пересечены параллельными прямыми АА1, ВВ1, СС1, причём точки А, В и С лежат на прямой
, а точки А1, В1 и С1 - на прямой
. Докажите, что
.
№665 учебника 2013-2022 (стр. 171):
Вспомните:
№665 учебника 2023-2026 (стр. 170):
Вспомните:
Вернуться к содержанию учебника