Задание 8. Вопросы для повторения к главе VIII - ГДЗ Геометрия 7-9 класс. Атанасян. Учебник

Старая и новая редакции

Вернуться к содержанию учебника

Вопросы для повторения к главе VIII. Страница 184, 185

5 6 7 8 9 10 11

Вопрос

Выберите год учебника

№8 учебника 2013-2022 (стр. 184):

Какой угол называется центральным углом окружности?


№8 учебника 2023-2026 (стр. 185):

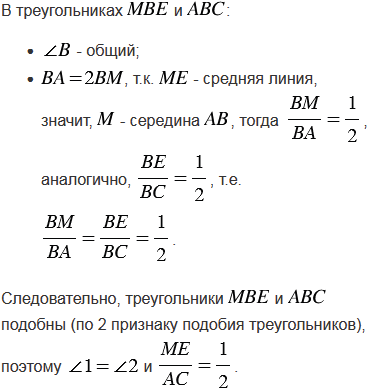
Какой отрезок называется средней линией треугольника? Сформулируйте и докажите теорему о средней линии треугольника.

Подсказка

№8 учебника 2013-2022 (стр. 184):

Вспомните:

  1. Что такое окружность, ее элементы.
  2. Что такое угол.

№8 учебника 2023-2026 (стр. 185):

Вспомните:

  1. Что такое треугольник.
  2. Какие треугольники называются подобными.
  3. Какие треугольники называются равными.
  4. Что такое коэффициент подобия.
  5. Второй признак подобия треугольников.
  6. Что такое средняя линия треугольника.
  7. Признаки параллельности прямых.

Ответ

№8 учебника 2013-2022 (стр. 184):


№8 учебника 2023-2026 (стр. 185):

5 6 7 8 9 10 11


Вернуться к содержанию учебника