Задание 732 - ГДЗ Геометрия 7-9 класс. Атанасян. Учебник. Страница 188

Старая и новая редакции

Вернуться к содержанию учебника

729 730 731 732 733 734 735

Вопрос

Выберите год учебника

№732 учебника 2013-2022 (стр. 188):

В прямоугольном треугольнике АВС из точки М стороны АС проведен перпендикуляр МН к гипотенузе АВ. Докажите, что углы МНС и МВС равны.


№732 учебника 2023-2026 (стр. 188):

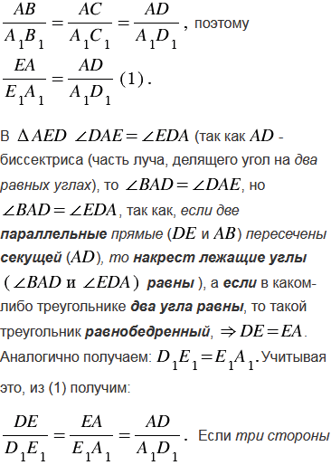
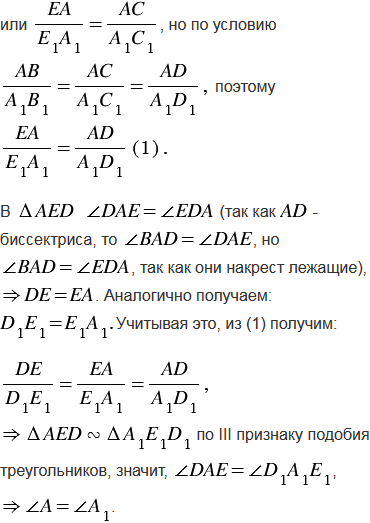
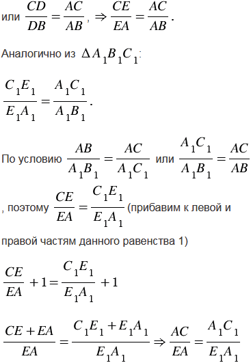
Докажите, что треугольники АВС и А1В1С1 подобны, если где AD и A1D1 - биссектрисы треугольников.

Подсказка

№732 учебника 2013-2022 (стр. 188):

Вспомните:

  1. Какой треугольник называется прямоугольным.
  2. Что такое перпендикуляр к прямой.
  3. Какая окружность называется описанной,свойство вписанного четырехугольника.
  4. Какой угол называется вписанным, свойство вписанного угла.
  5. Сумма углов четырехугольника.

№732 учебника 2023-2026 (стр. 188):

Вспомните:

  1. Что такое отрезок.
  2. Какие отрезки называются пропорциональными.
  3. Что такое треугольник.
  4. Какие треугольники называются подобными.
  5. Второй признак подобия треугольников.
  6. Третий признак подобия треугольников.
  7. Что такое биссектриса треугольника.
  8. Теорему о накрест лежащих углах.

Ответ

№732 учебника 2013-2022 (стр. 188):


№732 учебника 2023-2026 (стр. 188):


Вернуться к содержанию учебника