Задание 740 - ГДЗ Геометрия 7-9 класс. Атанасян. Учебник

Старая и новая редакции

Вернуться к содержанию учебника

737 738 739 740 741 742 743

Вопрос

Выберите год учебника

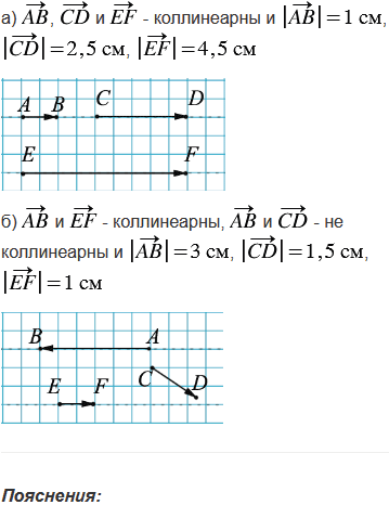
№740 учебника 2013-2022 (стр. 193):

Начертите векторы , и так, чтобы:

а) , и были коллинеарны и = 1 см, = 2,5 см, = 4,5 см;

б) и были коллинеарны, и были не коллинеарны и = 3 см, = 1,5 см, = 1 см.


№740 учебника 2023-2026 (стр. 197):

Пусть - расстояние от центра окружности радиуса до прямой р. Каково взаимное расположение прямой р и окружности, если: а) = 16 см, = 12 см; б) = 5 см, = 4,2 см; в) = 7,2 дм, = 3,7 дм; г) = 8 см, = 1,2 дм; д) = 5 см, = 50 мм?

Подсказка

№740 учебника 2013-2022 (стр. 193):

Вспомните:

  1. Что такое вектор.
  2. Какие векторы называются коллинеарными.
  3. Какие векторы называются неколлинеарными.

№740 учебника 2023-2026 (стр. 197):

Вспомните:

  1. Каким может быть взаимное расположение прямой и окружности.
  2. Что такое окружность, ее радиус.
  3. Что такое прямая.
  4. Что такое расстояние от точки до прямой.

Ответ

№740 учебника 2013-2022 (стр. 193):


№740 учебника 2023-2026 (стр. 197):


Вернуться к содержанию учебника