Задание 18. Вопросы для повторения к главе IX - ГДЗ Геометрия 7-9 класс. Атанасян. Учебник

Старая и новая редакции

Вернуться к содержанию учебника

Вопросы для повторения к главе IX. Страница 209, 210

15 16 17 18 19 20 1

Вопрос

Выберите год учебника

№18 учебника 2013-2022 (стр. 209):

Приведите пример применения векторов к решению геометрических задач.


№18 учебника 2023-2026 (стр. 210):

Какая окружность называется описанной около многоугольника? Какой многоугольник называется вписанным в окружность?

Подсказка

№18 учебника 2013-2022 (стр. 209):

Вспомните:

  1. Что такое вектор.
  2. Какая точка называется серединой отрезка.
  3. Правило треугольника.
  4. Что такое прямая, отрезок.
  5. Какой четырехугольник называется трапецией.
  6. Какая фигура называется треугольником.
  7. Первый признак подобия треугольников.
  8. Какие прямые называются параллельными.
  9. Теорему о соответственных углах.
  10. Какие векторы называются коллинеарными.

№18 учебника 2023-2026 (стр. 210):

Вспомните:

  1. Что такое многоугольник.
  2. Что такое окружность.
  3. Что такое четырехугольник.

Ответ

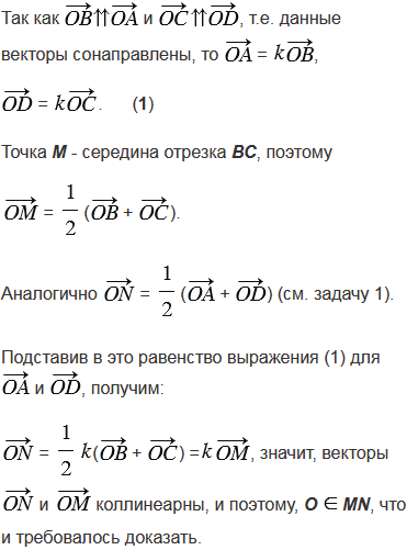
№18 учебника 2013-2022 (стр. 209):


№18 учебника 2023-2026 (стр. 210):


Вернуться к содержанию учебника