Задание 22. Вопросы для повторения к главе XIV - ГДЗ Геометрия 7-9 класс. Атанасян. Учебник

Старая и новая редакции

Вернуться к содержанию учебника

Вопросы для повторения к главе XIV. Страница 328, 329

19 20 21 22 23 24 25

Вопрос

Выберите год учебника

№22 учебника 2013-2022 (стр. 328):

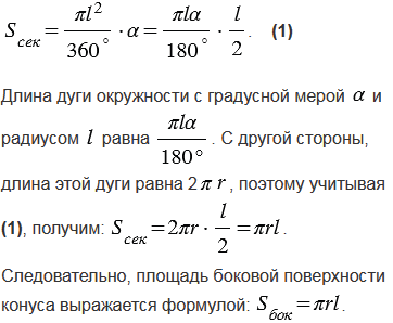
Какой формулой выражается площадь боковой поверхности конуса?


№22 учебника 2023-2026 (стр. 329):

Какая фигура называется полосой? Сколько симметрий имеет полоса?

Подсказка

№22 учебника 2013-2022 (стр. 328):

Вспомните:

  1. Что такое конус, какой формулой выражается площадь его боковой поверхности.
  2. Как найти длину окружности, длину дуги.
  3. Что такое круговой сектор, как найти его площадь.
  4. Что такое градусная мера дуги окружности.

№22 учебника 2023-2026 (стр. 329):

Вспомните симметрии фигур.

Ответ

№22 учебника 2013-2022 (стр. 328):


№22 учебника 2023-2026 (стр. 329):


Вернуться к содержанию учебника