Вернуться к содержанию учебника
Выберите год учебника
№1286 учебника 2013-2022 (стр. 333):
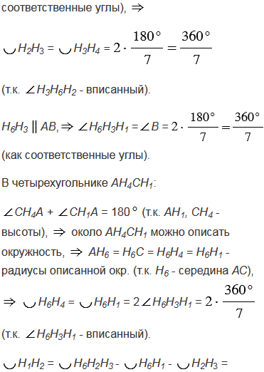
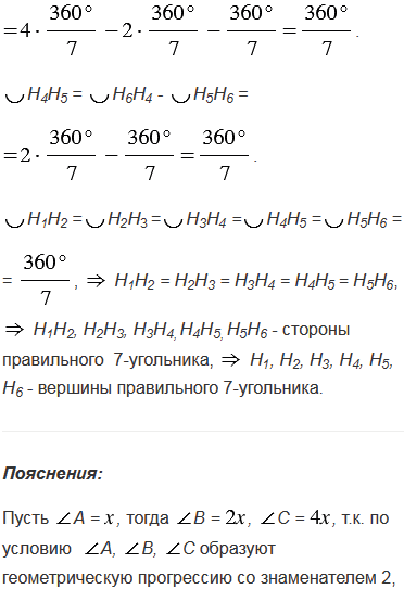
Углы треугольника образуют геометрическую прогрессию со знаменателем 2. Докажите, что середины сторон и основания высот этого треугольника являются шестью вершинами правильного семиугольника.
№1286 учебника 2023-2026 (стр. 329):

№1286 учебника 2013-2022 (стр. 333):
Вспомните:
№1286 учебника 2023-2026 (стр. 329):
Вспомните симметрии фигур.
Вернуться к содержанию учебника