Задание 1295 - ГДЗ Геометрия 7-9 класс. Атанасян. Учебник

Старая и новая редакции

Вернуться к содержанию учебника

1292 1293 1294 1295 1296 1297 1298

Вопрос

Выберите год учебника

№1295 учебника 2013-2022 (стр. 333):

Докажите, что два треугольника равны, если две неравные стороны и разность противолежащих им углов одного треугольника соответственно равны двум сторонам и разности противолежащих им углов другого.


№1295 учебника 2023-2026 (стр. 331):

Даны параллельных прямые и и точка А, не лежащая ни на одной из них. Постройте равносторонний треугольник АВС так, чтобы вершины В и С лежали соответственно на прямых и . Сколько решений имеет задача?

Подсказка

№1295 учебника 2013-2022 (стр. 333):

Вспомните:

  1. Что такое точка, прямая.
  2. Какие фигуры являются равными.
  3. Что такое треугольник.
  4. Какие треугольники называются прямоугольными.
  5. Первый признак равенства треугольников.
  6. Признаки равенства прямоугольных треугольников.
  7. Что такое осевая симметрия.
  8. Что такое отображение плоскости на себя.
  9. Что такое движение.

№1295 учебника 2023-2026 (стр. 331):

Вспомнит:

  1. Какие прямые называются параллельными.
  2. Какой треугольник называется равносторонним.
  3. Что такое поворот.

Ответ

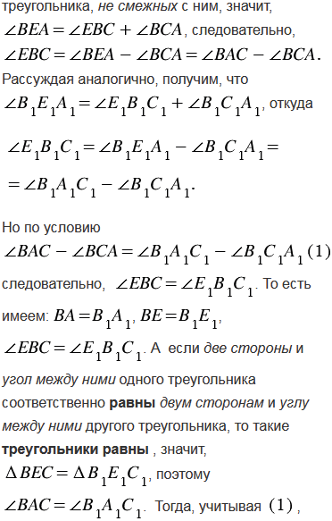
№1295 учебника 2013-2022 (стр. 333):


№1295 учебника 2023-2026 (стр. 331):

Решение задачи приведено в учебнике.


Вернуться к содержанию учебника