Вернуться к содержанию учебника
Выберите год учебника
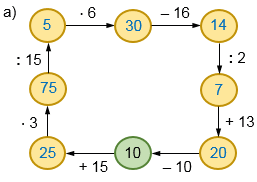
№3.162 учебника 2023-2026 (стр. 96):
Проверьте цепочку вычислений.

№3.162 учебника 2021-2022 (стр. 96):
Вычислите.
|
а) 100 - 4 : 16 • 12 + 28 ? |
б) 75 - 29 : 23 • 18 : 36 ? |
|
в) 90 - 6 : 14 + 19 • 3 ? |
г) 92 - 47 : 15 + 23 : 13 ? |
|
д) 100 - 16 : 12 + 9 • 3 ? |
№3.162 учебника 2023-2026 (стр. 96):

10 + 15 = 25
25 • 3 = 75
75 : 15 = 5
5 • 6 = 30
30 - 16 = 14
14 : 2 = 7
7 + 13 = 20
20 - 10 = 10

90 - 45 = 45
45 : 15 = 3
3 • 28 = 84
84 - 12 = 72
72 : 8 = 9
9 + 27 = 36
36 : 2 = 18
18 • 5 = 90
№3.162 учебника 2021-2022 (стр. 96):
|
а) 100 - 4 = 96 96 : 16 = 6 6 • 12 = 72 72 + 28 = 100 |
б) 75 - 29 = 46 46 : 23 = 2 2 • 18 = 36 36 : 36 = 1 |
|
в) 90 - 6 = 84 84 : 14 = 6 6 + 19 = 25 25 • 3 = 75 |
г) 92 - 47 = 45 45 : 15 = 3 3 + 23 = 26 26 : 13 = 2 |
|
д) 100 - 16 = 84 84 : 12 = 7 7 + 9 = 16 16 • 3 = 48 |
Вернуться к содержанию учебника