Вернуться к содержанию учебника
Выберите год учебника
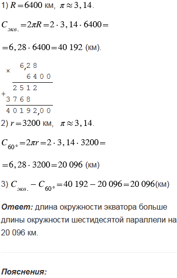
№3.190 учебника 2023-2026 (стр. 153):
Экваториальный радиус Земли
приближенно равен 6400 км, а радиус
окружности параллели на широте 600 - 3200 км. На сколько длина окружности экватора больше длины окружности шестидесятой параллели (рис. 3.55)?

№3.190 учебника 2021-2022 (стр. 153):
Экваториальный радиус Земли равен 6378 км, а полярный - 6357 км. На сколько длина окружности экватора больше длины окружности, проходящей через полюса Земли?
№3.190 учебника 2023-2026 (стр. 153):
№3.190 учебника 2021-2022 (стр. 153):
Вспомните:
Вернуться к содержанию учебника