Вернуться к содержанию учебника
Выберите год учебника
Стр. 25 учебника 2023-2026:
1. Вспомни, в каком порядке надо выполнять действия (с. 24). Определи порядок выполнения действий в следующих выражениях и вычисли их значения.
18 : (11 - 5) + 47
2 • 9 - 6 • 3
24 : 3 + 9 • 3
Стр. 25 учебника 2011-2022:
3. Рассмотри выражения, установи порядок выполнения действий и выполни вычисления.
| 76 - 27 + 9 - 10 | 80 : 8 : 2 |
| 43 - (20 - 7) + 15 | 21 : 7 • 9 |
| 75 - (35 - 30) • 2 | |
| 60 : (4 + 6) • 3 | |
Стр. 25 учебника 2023-2026:

В нашем справочнике повтори тему "Порядок выполнения действий" и особенности решения примеров со скобками.
Стр. 25 учебника 2011-2022:
В нашем справочнике повтори порядок действий при решении примеров со скобками.

Стр. 25 учебника 2023-2026:
Вариант ответа #1:
Решение

Вариант ответа #2:

Пояснение
|
18 : (11 - 5) + 47 = 56 1) 11 - 5 = 6 2) 18 : 6 = 3 3) 3 + 47 = 50 |
2 • 9 - 6 • 3 = 0 1) 2 • 9 = 18 2) 6 • 3 = 18 3) 18 - 18 = 0 |
|
24 : 3 + 9 • 3 = 35 1) 24 : 3 = 8 2) 9 • 3 = 27 3) 8 + 27 = 35 |
|
Стр. 25 учебника 2011-2022:
Вариант ответа #1:

Вариант ответа #2:
Решение
| 76 - 27 + 9 - 10 = 48 | 80 : 8 : 2 = 5 |
| 43 - (20 - 7) + 15 = 45 | 21 : 7 • 9 = 27 |
| 75 - (35 - 30) • 2 = 65 | |
| 60 : (4 + 6) • 3 = 18 | |
Пояснение
|
76 - 27 + 9 - 10 = 49 + 9 - 10 = 58 - 10 = 48 |
80 : 8 : 2 = 10 : 2 = 5 |
|
43 - (20 - 7) + 15 = 43 - 13 + 15 = 30 + 15 = 45 |
21 : 7 • 9 = 3 • 9 = 27 |
|
75 - (35 - 30) • 2 = 75 - 5 • 2 = 75 - 10 = 65 |
|
|
60 : (4 + 6) • 3 = 60 : 10 • 3 = 6 • 3 = 18 |
|
Выберите год учебника
Стр. 25 учебника 2023-2026:
2. Составь выражения по схемам; определи в них порядок действий и вычисли их значения.
- + ![]() |
- : ![]() |
: • ![]() |
+ • ![]() |
- • ![]() |
+ : ![]() |
- ( + ) : ![]() |
|
+ • ( - ) |
|
• ( + ) + ![]() |
|
Стр. 25 учебника 2011-2022:
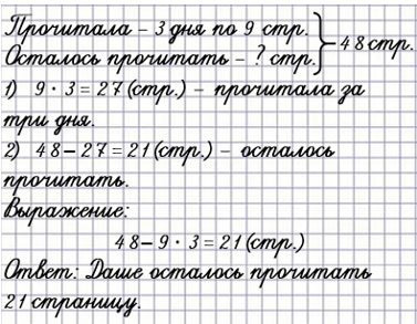
4. В книге 48 страниц. Даша читала книгу втечение трёх дней, по 9 страниц ежедневно. Сколько страниц ей осталось прочитать?
Стр. 25 учебника 2023-2026:
В нашем справочнике повтори тему "Порядок выполнения действий" и особенности решения примеров со скобками.

Стр. 25 учебника 2011-2022:
Повтори таблицу умножения на 3.
Стр. 25 учебника 2023-2026:
Вариант ответа #1:
Решение

Вариант ответа #2:
| 15 - 8 + 12 = 19 | 14 - 24 : 3 = 6 |
| 12 : 3 • 6 = 24 | 45 + 9 • 5 = 90 |
| 78 - 9 • 3 = 51 | 56 + 9 : 3 = 59 |
| 23 - (8 + 12) : 2 = 13 | |
| 34 + 3 • (28 - 26) = 40 | |
| 2 • (3 + 2) + 11 = 21 | |
Пояснение
|
15 - 8 + 12 = 19 1) 15 - 8 = 7 2) 7 + 12 = 19 |
14 - 24 : 3 = 6 1) 24 : 3 = 8 2) 14 - 8 = 6 |
|
12 : 3 • 6 = 24 1) 12 : 3 = 4 2) 4 • 6 = 24 |
45 + 9 • 5 = 90 1) 9 • 5 = 45 2) 45 + 45 = 90 |
|
78 - 9 • 3 = 51 1) 9 • 3 = 27 2) 78 - 27 = 51 |
56 + 9 : 3 = 59 1) 9 : 3 = 3 2) 56 + 3 = 59 |
|
23 - (8 + 12) : 2 = 13 1) 8 + 12 = 20 2) 20 : 2 = 10 3) 23 - 10 = 13 |
|
|
34 + 3 • (28 - 26) = 40 1) 28 - 26 = 2 2) 3 • 2 = 6 3) 34 + 6 = 40 |
|
|
2 • (3 + 2) + 11 = 21 1) 3 + 2 = 5 2) 2 • 5 = 10 3) 10 + 11 = 21 |
|
Стр. 25 учебника 2011-2022:
Вариант ответа #1:
Решение

Пояснение

Вариант ответа #2:
Решение
1) 9 • 3 = 27 (с.)
2) 48 - 27 = 21 (с.)
Ответ: осталось прочитать 21 страницу.
Пояснение

Выберите год учебника
Стр. 25 учебника 2023-2026:
3. Составь по таблице три задачи и реши их.

Стр. 25 учебника 2011-2022:
5. Брат и сестра хотят купить несколько карандашей по цене 3 р. за карандаш. У брата есть 5 р., а у сестры — 7 р. Сколько карандашей они могут купить на все деньги?
Стр. 25 учебника 2023-2026:
Вариант ответа #1:


Вариант ответа #2:
Задача 1:
Чтобы сшить один спортивный костюм необходимо 3 м ткани. Сколько метров ткани потребуется, чтобы сшить 2 таких костюма?
3 • 2 = 6 (м)
Задача 2:
Из 6 м ткани сшили 2 новогодних костюма. Сколько метров ткани пошло на один костюм?
6 : 2 = 3 (м)
Задача 3:
На один праздничный костюм расходуется 3 м ткани. Сколько таких костюмов можно сшить из 6 м ткани?
6 : 3 = 2 (к.)
Стр. 25 учебника 2011-2022:
Вариант ответа #1:

Пояснение
| Количество | Цена | Общая стоимость |
| ? шт. | 3 р. | 5 р. и 7 р. |
Вариант ответа #2:
Решение
1) 5 + 7 = 12 (р.)
2) 12 : 3 = 4 (к.)
Ответ: они могут купить 4 карандаша.
Пояснение
| Количество | Цена | Стоимость |
| ? шт. | 3 р. | 5 р. и 7 р. |
1) Сколько денег было у брата и сестры?
7 + 5 = 12 (р.)
2) Сколько карандашей они могут купить?
12 : 3 = 4 (к.)
Ответ: они могут купить 4 карандаша.
Выберите год учебника
Стр. 25 учебника 2023-2026:
4. После того как сшили 4 плаща, расходуя на каждый по 3 м ткани, в ателье осталось 38 м такой ткани. Сколько метров ткани было в ателье сначала?
Стр. 25 учебника 2011-2022:
6. На сколько миллиметров один из отрезков длиннее другого?

Стр. 25 учебника 2023-2026:
Стр. 25 учебника 2011-2022:
Чтобы узнать, на сколько сантиметров один отрезок длиннее другого, нужно совместить начало первого отрезка с началом второго отрезка и измерить расстояние от конца короткого отрезка до конца длинного отрезка или измерить длины отрезков и сравнить их, из большего числа вычитая меньшее.
Вспомни, сколько миллиметров в одном сантиметре.
Стр. 25 учебника 2023-2026:
Решение
1) 3 • 4 = 12 (м) - израсходовали.
2) 12 + 38 = 50 (м)
Ответ: 50 м было в ателье сначала.
Пояснение

Стр. 25 учебника 2011-2022:
Вариант ответа #1:
Решение

Пояснение
Измеряю длины отрезков:

5 см = 50 мм
4 см 5 мм = 45 мм
Сравниваю отрезки:
50 - 45 = 5 (мм)
Ответ: отрезок AB длиннее отрезка CD на 5 мм
Вариант ответа #2:
Решение
50 - 45 = 5 (мм)
Ответ: отрезок AB длиннее отрезка CD на 5 мм
Выберите год учебника
Стр. 25 учебника 2023-2026:
5. Какая фигура лишняя? Сколько способов выполнить это задание тебе удалось найти?

Стр. 25 учебника 2011-2022:
7. Выпиши и реши те уравнения, которые решаются сложением.
- 18 = 29 64 -
= 52
- 23 = 57
+ 15 = 25 17 + b = 28 48 -
= 20
Стр. 25 учебника 2023-2026:
В нашем справочнике повтори материал о многоугольниках.
Стр. 25 учебника 2011-2022:
Решить уравнение – это значит найти такое значение неизвестного числа, при котором это равенство станет верным.
Стр. 25 учебника 2023-2026:
Решение
1) фигура № 2
2) фигура № 5
3) фигура № 1
Пояснение
1) Лишний треугольник № 2, потому что остальные фигуры - четырёхугольники.
2) Лишний прямоугольник № 5, потому что он зелёного цвета, а остальные фигуры - белые.
3) Лишний четырёхугольник № 1, потому что у него нет ни одного прямого угла, а в остальных фигурах есть один и более прямых углов.
Стр. 25 учебника 2011-2022:
Вариант ответа #1:

Пояснение
Чтобы найти неизвестное слагаемое, нужно из суммы вычесть известное слагаемое.
В уравнениях
+ 15 = 25 и 17 + b = 28 неизвестно слагаемое, значит, каждое из них решается вычитанием.
Чтобы найти неизвестное вычитаемое, нужно из уменьшаемого вычесть разность.
В уравнениях 64 -
= 52 и 48 -
= 20 неизвестно вычитаемое, значит, каждое из них решается вычитанием.
Чтобы найти неизвестное уменьшаемое, нужно к разности прибавить вычитаемое.
В уравнения
- 18 = 29 и
- 23 = 57 неизвестно уменьшаемое, значит, каждое из них решается сложением.
Вариант ответа #2:
Решение
|
х - 18 = 29 х = 29 + 18 х = 47 |
х - 23 = 57 х = 57 + 23 х = 80 |
Пояснение
|
х - 18 = 29 неизвестное уменьшаемое - сложением |
64 - а = 52 неизвестное вычитаемое - вычитанием |
|
х + 15 = 25 неизвестное слагаемое - вычитанием |
17 + b = 28 неизвестное слагаемое - вычитанием |
|
х - 23 = 57 неизвестное уменьшаемое - сложением |
48 - x = 20 неизвестное вычитаемое - вычитанием |
Выберите год учебника
Стр. 25 учебника 2023-2026:
7 • 3 - (16 + 4)
12 : (3 • 2) - 2
18 : 9 + 27 : 3
Стр. 25 учебника 2011-2022:
8. В хозяйстве 8 комбайнов, 12 тракторов, а грузовиков на 5 больше, чем комбайнов и тракторов вместе. Сколько ... ?

Стр. 25 учебника 2023-2026:
В нашем справочнике повтори тему "Порядок выполнения действий" и особенности решения примеров со скобками.

Стр. 25 учебника 2011-2022:
Повтори, что значит на 5 больше.
Стр. 25 учебника 2023-2026:
Вариант ответа #1:
Решение

Вариант ответа #2:
| 7 • 3 - (16 + 4) = 1 | 12 : (3 • 2) - 2 = 0 |
| 18 : 9 + 27 : 3 = 11 | |
Пояснение
|
7 • 3 - (16 + 4) = 1 1) 16 + 4 = 20 2) 7 • 3 = 21 3) 21 - 20 = 1 |
12 : (3 • 2) - 2 = 0 1) 3 • 2 = 6 2) 12 : 6 = 2 3) 2 - 2 = 0 |
|
18 : 9 + 27 : 3 = 11 1) 18 : 9 = 2 2) 27 : 3 = 9 3) 2 + 9 = 11 |
|
Стр. 25 учебника 2011-2022:
Вариант ответа #1:

Пояснение
Ставлю вопрос к задаче:
" Сколько грузовиков в хозяйстве?"

Вариант ответа #2:
Решение
Задаю вопрос к задаче: Сколько всего комбайнов, тракторов и грузовиков в хозяйстве?
1) 12 + 8 = 20 (т.)
2) 20 + 5 = 25 (т.)
3) 20 + 25 = 45 (т.)
Ответ: в хозяйстве 45 комбайнов, тракторов и грузовиков.
Пояснение

Выберите год учебника
Стр. 25 учебника 2023-2026:
Какое число следующее?

Стр. 25 учебника 2011-2022:
32 + 9 • (19 - 16)
27 : 3 • 4
2 • 9 - 18 : 3
Стр. 25 учебника 2023-2026:
Внимательно рассмотри цепочку чисел и вставь пропущенные числа.
Стр. 25 учебника 2011-2022:
Вспомни порядок действий при нахождении значения числовых выражений со скобками и без них.

Стр. 25 учебника 2023-2026:
Решение

Пояснение
В каждой следующей сумме второе слагаемое на 1 больше второго слагаемого в предыдущей сумме.
1 + 5 = 6
6 + 6 = 12
12 + 7 = 19
19 + 8 = 27
27 + 9 = 36
36 + 10 = 46
46 + 11 = 57
Стр. 25 учебника 2011-2022:
Вариант ответа #1:
Решение

Вариант ответа #2:
32 + 9 • (19 - 16) = 5
27 : 3 • 4 = 36
2 • 9 - 18 : 3 = 12
Пояснение
|
32 + 9 • (19 - 16) = 5 1) 19 - 16 = 3 2) 9 • 3 = 27 3) 32 - 27 = 5 |
|
27 : 3 • 4 = 36 1) 27 : 3 = 9 2) 9 • 4 = 36 |
|
2 • 9 - 18 : 3 = 12 1) 2 • 9 =18 2) 18 : 3 = 6 3) 18 - 6 = 12 |
Ребусы:

Внимательно рассмотри примеры в столбик и вставь пропущенные цифры.
Вернуться к содержанию учебника