Задание 755 - ГДЗ Геометрия 7-9 класс. Атанасян. Учебник

Старая и новая редакции

Вернуться к содержанию учебника

753 754 755 755 756 757 758

Вопрос

Выберите год учебника

№755 учебника 2013-2022 (стр. 200):

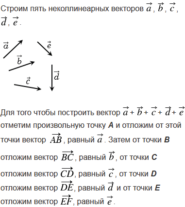
Начертите попрано неколлинеарные векторы , , , , и, пользуясь правилом многоугольника, постройте вектор + + + + .


№755 учебника 2023-2026 (стр. 198):

Сколько общих касательных имеют две окружности с центрами О1 и О2 и радиусами R и r, если: а) О1О2 = 12 см, R = 8 см, r = 6 см; б) О1О2 = 12 см, R = 8 см, r = 4 см; в) О1О2 = 12 см, R = 6 см, r = 4 см; г) О1О2 = 2 см, R = 8 см, r = 6 см; д) О1О2 = 3 см, R = 5 см, r = 4 см?

Подсказка

№755 учебника 2013-2022 (стр. 200):

Вспомните:

  1. Что такое вектор.
  2. Какие векторы называются равными, неколлинеарными.
  3. Правило многоугольника.
  4. Как отложить вектор от данной точки.

№755 учебника 2023-2026 (стр. 198):

Вспомните:

  1. Взаимное расположение двух окружностей.
  2. Общие касательные двух окружностей.

Ответ

№755 учебника 2013-2022 (стр. 200):


№755 учебника 2023-2026 (стр. 198):


Вернуться к содержанию учебника