Задание 758 - ГДЗ Геометрия 7-9 класс. Атанасян. Учебник

Старая и новая редакции

Вернуться к содержанию учебника

755 756 757 758 759 760 761

Вопрос

Выберите год учебника

№758 учебника 2013-2022 (стр. 200):

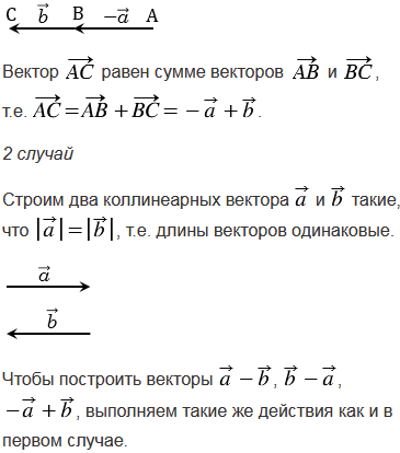
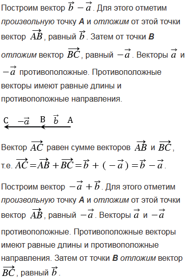
Начертите два ненулевых коллинеарных вектора и так, чтобы . Постройте векторы: а) - ; б) - ; в) - + .

Выполните еще раз построение для случая, когда .


№758 учебника 2023-2026 (стр. 198):

Докажите утверждение 2 из теоремы о взаимном расположении окружностей: если расстояние между центрами двух окружностей равно сумме радиусов этих окружностей, то окружности касаются внешним образом.

Подсказка

№758 учебника 2013-2022 (стр. 200):

Вспомните:

  1. Что такое вектор.
  2. Какие векторы называются коллинеарными, противоположными.
  3. Как построить сумму векторов.
  4. Как построить разность векторов.
  5. Как отложить вектор от данной точки.

№758 учебника 2023-2026 (стр. 198):

Вспомните:

  1. Взаимное расположение двух окружностей.
  2. Общие касательные двух окружностей

Ответ

№758 учебника 2013-2022 (стр. 200):


№758 учебника 2023-2026 (стр. 198):


Вернуться к содержанию учебника