Задание 756 - ГДЗ Геометрия 7-9 класс. Атанасян. Учебник

Старая и новая редакции

Вернуться к содержанию учебника

753 754 755 756 757 758 759

Вопрос

Выберите год учебника

№756 учебника 2013-2022 (стр. 200):

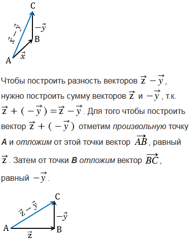
Начертите попарно неколлинеарные векторы , , и постройте векторы - , - , - , - , - , - .


№756 учебника 2023-2026 (стр. 198):

Три равные окружности радиуса r касаются друг друга внешним образом. Найдите стороны и углы треугольника, вершинами которого являются: а) центры данных окружностей; б) точки касания данных окружностей.

Подсказка

№756 учебника 2013-2022 (стр. 200):

Вспомните:

  1. Что такое вектор.
  2. Какие векторы называются равными, неколлинеарными.
  3. Как отложить вектор от данной точки.
  4. Как построить разность векторов.
  5. Как построить сумму векторов.

№756 учебника 2023-2026 (стр. 198):

Вспомните:

  1. Что называют треугольником.
  2. Взаимное расположение двух окружностей.
  3. Какой треугольник называют равносторонним, равнобедренным.
  4. Свойства равнобедренного треугольника.
  5. Сумма углов треугольника.

Ответ

№756 учебника 2013-2022 (стр. 200):


№756 учебника 2023-2026 (стр. 198):


Вернуться к содержанию учебника