Задание 907 - ГДЗ Геометрия 7-9 класс. Атанасян. Учебник

Старая и новая редакции

Вернуться к содержанию учебника

905 906 907 907 908 909 910

Вопрос

Выберите год учебника

№907 учебника 2013-2022 (стр. 221):

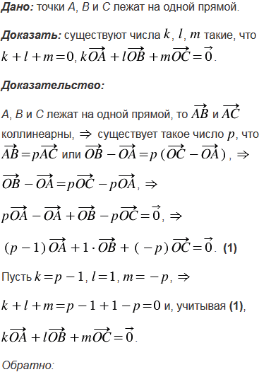
Докажите следующее утверждение: три точки А, В и С лежат на одной прямой тогда и только тогда, когда существуют числа , и , одновременно не равные нулю, такие, что и для произвольной точки О выполняется равенство .


№907 учебника 2023-2024 (стр. 222):

Внутри угла АВС равностороннего треугольника АВС взята точка М так, что ВМС = 300, ВМА = 170. Найдите углы ВАМ и ВСМ.

Подсказка

№907 учебника 2013-2022 (стр. 221):

Вспомните:

  1. Что такое прямая.
  2. Что такое вектор.
  3. Какие векторы называются коллинеарными.
  4. Вычитание векторов.
  5. Законы сложения векторов.

№907 учебника 2023-2024 (стр. 222):

Вспомните:

  1. Что такое треугольник.
  2. Какой треугольник называется равносторонним.
  3. Что такое четырехугольник.
  4. Что такое окружность.
  5. Градусную меру дуги окружности.
  6. Какая окружность называется описанной.

Ответ

№907 учебника 2013-2022 (стр. 221):


№907 учебника 2023-2024 (стр. 222):


Вернуться к содержанию учебника