Задание 910 - ГДЗ Геометрия 7-9 класс. Атанасян. Учебник

Старая и новая редакции

Вернуться к содержанию учебника

907 908 909 910 911 912 913

Вопрос

Выберите год учебника

№910 учебника 2013-2022 (стр. 221):

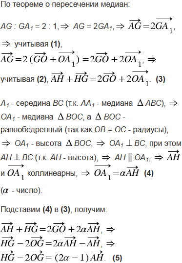
Пусть Н - точка пересечения прямых, содержащих высоты неравностороннего треугольника АВС, а О - центр описанной около этого треугольника окружности. Используя векторы, докажите, что точка G пересечения медиан треугольника принадлежит отрезку НО и делит этот отрезок в отношении 2 : 1, считая от точки Н, т.е. .


№910 учебника 2023-2026 (стр. 222):

Отрезок BD - биссектриса треугольника АВС. Докажите, что BD2 = AB BC - AD DC.

Подсказка

№910 учебника 2013-2022 (стр. 221):

Вспомните:

  1. Какая фигура называется треугольником.
  2. Что такое высота, медиана треугольника.
  3. Какая окружность называется описанной.
  4. Что такое отрезок.
  5. Что такое вектор.
  6. Правило треугольника сложения двух векторов.
  7. Свойство медиан треугольника.
  8. Какой треугольник называется равнобедренным.
  9. Свойства равнобедренного треугольника.
  10. Какие векторы называются коллинеарными.

№910 учебника 2023-2026 (стр. 222):

Вспомните:

  1. Что такое треугольник.
  2. Какие треугольники называются подобными.
  3. Первый признак подобия треугольников.
  4. Что такое биссектриса треугольника.
  5. Что такое окружность.
  6. Какая окружность называется описанной.
  7. Теорему о пересекающихся хордах.

Ответ

№910 учебника 2013-2022 (стр. 221):


№910 учебника 2023-2026 (стр. 222):


Вернуться к содержанию учебника