Задание 13. Вопросы для повторения к главе XII - ГДЗ Геометрия 7-9 класс. Атанасян. Учебник

Старая и новая редакции

Вернуться к содержанию учебника

Вопросы для повторения к главе XII. Страница 284, 291

11 12 13 13 14 15 16

Вопрос

Выберите год учебника

№13 учебника 2013-2022 (стр. 284):

Что такое круговой сегмент? Объясните, как можно вычислить его площадь?


№13 учебника 2023-2026 (стр. 291):

Объясните, как измерить расстояние до недоступной точки.

Подсказка

№13 учебника 2013-2022 (стр. 284):

Вспомните:

  1. Что такое круговой сегмент, его площадь?
  2. Что такое окружность, ее элементы.
  3. Что такое круг.
  4. Что такое круговой сектор.
  5. Какой треугольник называется равнобедренным.

№13 учебника 2023-2026 (стр. 291):

Вспомните:

  1. Что такое отрезок, его длина.
  2. Что такое астролябия.
  3. Что такое треугольник.
  4. Что значит решить треугольник.
  5. Теорему о сумме углов треугольника.
  6. Формулы приведения.
  7. Теорему синусов.
  8. Как измерить расстояние до недоступной точки.

Ответ

№13 учебника 2013-2022 (стр. 284):


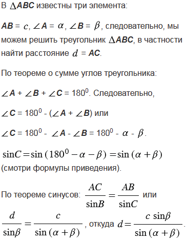
№13 учебника 2023-2026 (стр. 291):


Вернуться к содержанию учебника