Задание 8. Вопросы для повторения к главе XII - ГДЗ Геометрия 7-9 класс. Атанасян. Учебник

Старая и новая редакции

Вернуться к содержанию учебника

Вопросы для повторения к главе XII. Страница 284, 291

5 6 7 8 9 10 11

Вопрос

Выберите год учебника

№8 учебника 2013-2022 (стр. 284):

Выведите формулу для вычисления длины окружности.


№8 учебника 2023-2026 (стр. 291):

Сформулируйте и докажите теорему о площади треугольника (вычисление площади треугольника по двум сторонами углу между ними).

Подсказка

№8 учебника 2013-2022 (стр. 284):

Вспомните:

  1. Какая окружность называется описанной.
  2. Какой многоугольник называется правильным.
  3. Формулу для вычисления периметра правильного многоугольника.
  4. Что такое отрезок, его длина.

№8 учебника 2023-2026 (стр. 291):

Вспомните:

  1. Что такое треугольник.
  2. Что такое прямоугольная система координат.
  3. Что такое синус угла.
  4. Как найти площадь треугольника.
  5. Что такое высота треугольника.
  6. Формулы для вычисления координат точки.
  7. Теорему о площади треугольника.

Ответ

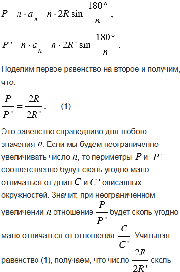
№8 учебника 2013-2022 (стр. 284):


№8 учебника 2023-2026 (стр. 291):

5 6 7 8 9 10 11


Вернуться к содержанию учебника