Задание 1241 - ГДЗ Геометрия 7-9 класс. Атанасян. Учебник

Старая и новая редакции

Вернуться к содержанию учебника

1239 1240 1241 1241 1242 1243 1244

Вопрос

Выберите год учебника

№1241 учебника 2013-2022 (стр. 328):

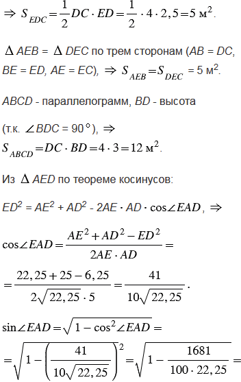
Основанием пирамиды является параллелограмм со сторонами 5 м и 4 м и меньшей диагональю 3 м. Высота пирамиды проходит через точку пересечения диагоналей основания и равна 2 м. Найдите площадь поверхности пирамиды, т.е. сумму всех ее граней.


№1241 учебника 2023-2026 (стр. 318):

Докажите, что при центральной симметрии плоскости:

а) прямая, не проходящая через центр симметрии, отображается на параллельную ей прямую;

б) прямая, проходящая через центр симметрии, отображается на себя.

Подсказка

№1241 учебника 2013-2022 (стр. 328):

Вспомните:

  1. Что такое пирамида.
  2. Что такое параллелограмм, его свойства..
  3. Как найти площадь параллелограмма.
  4. Какой треугольник называется прямоугольным.
  5. Теорему Пифагора.
  6. Теорему, обратную теореме Пифагора.
  7. Как найти площадь треугольника.
  8. Теорему о площади треугольника.
  9. Перпендикулярность прямых и плоскостей.
  10. Третий признак равенства треугольников.
  11. Свойства серединного перпендикуляра.
  12. Теорему косинусов.
  13. Основное тригонометрическое тождество.

№1241 учебника 2023-2026 (стр. 318):

Вспомните:

  1. Что такое прямая.
  2. Что такое луч.
  3. Какие прямые называются параллельными.
  4. Что такое параллелограмм.
  5. Признаки параллелограмма.
  6. Что такое центральная симметрия.
  7. Что такое движение.

Ответ

№1241 учебника 2013-2022 (стр. 328):


№1241 учебника 2023-2026 (стр. 318):


Вернуться к содержанию учебника