Задание 1243 - ГДЗ Геометрия 7-9 класс. Атанасян. Учебник

Старая и новая редакции

Вернуться к содержанию учебника

1241 1242 1243 1243 1244 1245 1246

Вопрос

Выберите год учебника

№1243 учебника 2013-2022 (стр. 329):

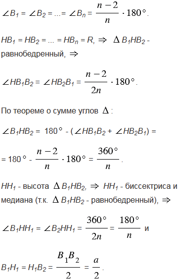
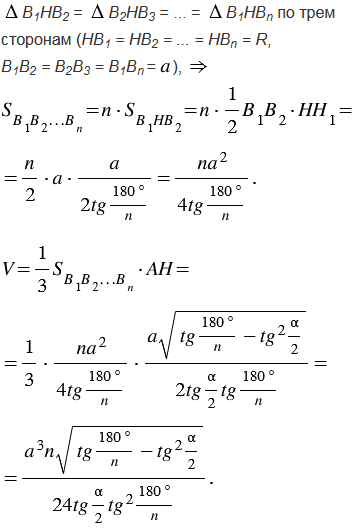
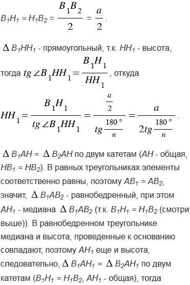
В правильной -угольной пирамиде плоский угол при вершине , а сторона основания . Найдите объем пирамиды.


№1243 учебника 2023-2026 (стр. 318):

Докажите, что при движении четырехугольник отображается на четырехугольник

Подсказка

№1243 учебника 2013-2022 (стр. 329):

Вспомните:

  1. Какая пирамида называется правильной, как найти ее объем.
  2. Что такое объем тела.
  3. Какой треугольник называется прямоугольным.
  4. Признаки равенства прямоугольных треугольников.
  5. Тангенс острого угла прямоугольного треугольника.
  6. Теорему Пифагора.
  7. Третий признак равенства треугольников.
  8. Как найти площадь треугольника.
  9. Окружность, описанная около правильного многоугольника.
  10. Какой треугольник называется равнобедренным.
  11. Свойства равнобедренного треугольника.

№1243 учебника 2023-2026 (стр. 318):

Вспомните:

  1. Что называют четырехугольником.
  2. Что такое отображение.
  3. Что такое движение.

Ответ

№1243 учебника 2013-2022 (стр. 329):


№1243 учебника 2023-2026 (стр. 318):


Вернуться к содержанию учебника