Вернуться к содержанию учебника
Выберите год учебника
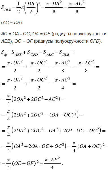
№1289 учебника 2013-2022 (стр. 333):
На рисунке 373 изображены четыре полуокружности: АЕВ, АКС, СFD, DLB, причем АС = DB. Докажите, что площадь закрашенной фигуры равна площади круга, построенного на отрезке ЕF как на диаметре.

№1289 учебника 2023-2024 (стр. 330):
Медианы АА1, ВВ1 и СС1 треугольника АВС пересекаются в точке М. Точки А2, В2 и С2 являются соответственно серединами отрезков АМ, ВМ и СМ. Докажите, что
А1В1С1 =
А1В2С2.
№1289 учебника 2013-2022 (стр. 333):
Вспомните:
№1289 учебника 2023-2024 (стр. 330):
Вспомните:
Вернуться к содержанию учебника