Номер 464 - ГДЗ Математика 6 класс. Мерзляк, Полонский. Учебник. Страница 87

Вернуться к содержанию учебника

Страница 87

461 462 463 464 465 466 467

Вопрос

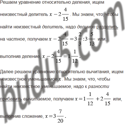
Решите уравнение:

Подсказка

Вспомните:

  1. Как решать уравнения.
  2. Обыкновенные дроби.
  3. Смешанные числа.
  4. Умножение дробей и смешанных чисел.
  5. Сложение и вычитание дробей с одинаковыми знаменателями.
  6. Сложение и вычитание дробей с разными знаменателями и смешанных чисел.
  7. Приведение дробей к общему знаменателю.
  8. Деление дробей и смешанных чисел.
  9. Какие числа называют взаимно обратными.
  10. Сокращение дробей.
  11. Распределительное свойство умножения.

Ответ


Вернуться к содержанию учебника