Номер 54 - ГДЗ Алгебра 7 класс. Мерзляк, Полонский. Учебник. Страница 17

Вернуться к содержанию учебника

Страница 17

51 52 53 54 55 56 57

Вопрос

При каком значении уравнение:

1) имеет корень, равный числу 9;

2) имеет корень, равный числу 2?

Подсказка

Вспомните:

  1. Что такое корень уравнения.
  2. Линейные уравнения.
  3. Правила раскрытия скобок, подобные слагаемые.
  4. Свойства уравнений.
  5. Свойства действий с рациональными числами.
  6. Правила сложения рациональных чисел.
  7. Правило вычитания рациональных чисел.
  8. Противоположные числа.
  9. Модуль числа.
  10. Правила умножения рациональных чисел.
  11. Правила деления рациональных чисел.

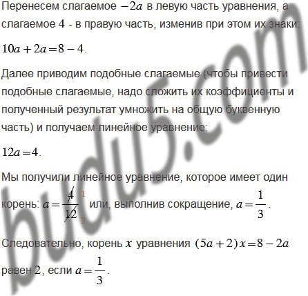
Ответ


Вернуться к содержанию учебника