Номер 67 - ГДЗ Алгебра 7 класс. Мерзляк, Полонский. Учебник. Страница 18

Вернуться к содержанию учебника

Страница 18

64 65 66 67 68 69 70

Вопрос

В равенстве замените звездочку таким выражением, чтобы получившееся уравнение:

1) не имело корней;

2) имело бесконечно много корней;

3) имело один корень.

Подсказка

Вспомните:

  1. Что такое корень уравнения.
  2. Линейные уравнения, количество корней линейного уравнения.
  3. Свойства уравнений.
  4. Раскрытие скобок, подобные слагаемые.
  5. Распределительное свойство умножения.
  6. Правила сложения рациональных чисел.
  7. Правило вычитания рациональных чисел.
  8. Правила деления рациональных чисел.
  9. Модуль числа.
  10. Противоположные числа.
  11. Деление и дроби.
  12. Умножение десятичных дробей.

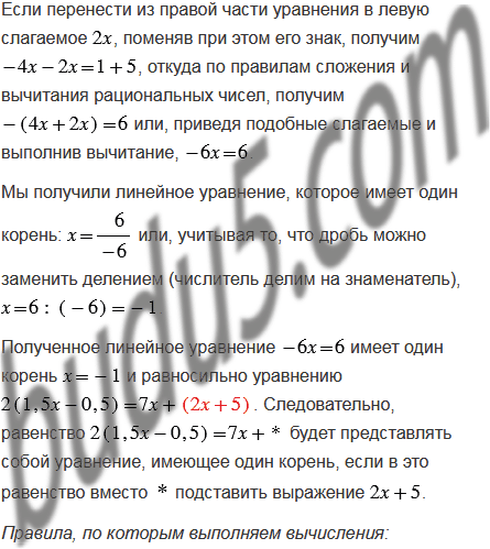
Ответ


Вернуться к содержанию учебника