Номер 1032 - ГДЗ Алгебра 7 класс. Мерзляк, Полонский. Учебник. Страница 203

Вернуться к содержанию учебника

Страница 203

1029 1030 1031 1032 1033 1034 1035

Вопрос

Выразите через и через из уравнения:

1) + = 10;

2) 2 + = 7;

3) = 4;

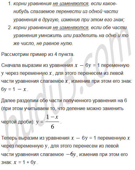
4) 6 = 1;

5) 5 4 = 0;

6) 4 + 3 = 12.

Подсказка

Ответ


Вернуться к содержанию учебника