Номер 1140 - ГДЗ Алгебра 7 класс. Мерзляк, Полонский. Учебник. Страница 227

Вернуться к содержанию учебника

Страница 227

1137 1138 1139 1140 1141 1142 1143

Вопрос

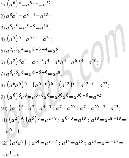
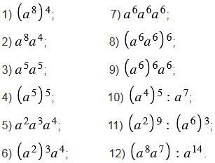
Представьте в виде степени выражение:

Подсказка

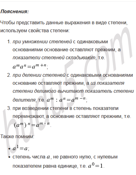
Вспомните:

  1. Степень с натуральным показателем.
  2. Свойства степени с натуральным показателем.

Ответ


Вернуться к содержанию учебника