Номер 13 - ГДЗ Алгебра 8 класс. Мерзляк, Полонский. Учебник. Страница 8

Вернуться к содержанию учебника

Упражнения § 1. Страница 8

10 11 12 13 14 15 16

Вопрос

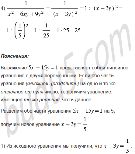
Известно, что . Найдите значение выражения:

Подсказка

Ответ


Вернуться к содержанию учебника