Номер 282 - ГДЗ Алгебра 8 класс. Мерзляк, Полонский. Учебник. Страница 71

Вернуться к содержанию учебника

Упражнения § 9. Страница 71

279 280 281 282 283 284 285

Вопрос

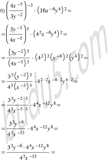
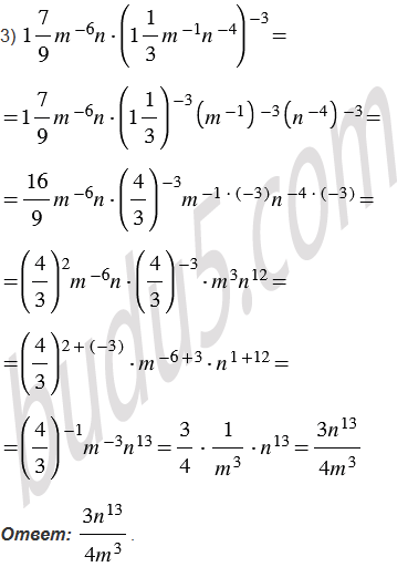
Выполните действия и приведите полученное выражение к виду, не содержащему степени с отрицательным показателем:

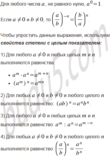
Подсказка

Ответ


Вернуться к содержанию учебника