Вернуться к содержанию учебника
Упражнения §15. Страница 122
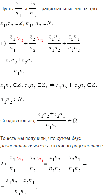
Докажите, что сумма разность, произведение и частное двух рациональных чисел является рациональными числами.
Вспомните:



Пояснения:
Каждое рациональное число можно представить в виде отношения
, где
- целое число, а
- натуральное. Тогда используя правила сложения, вычитания, умножения и деления обыкновенных дробей, мы должны получить дробь такого же вида.
Чтобы сложить (вычесть) две дроби с разными знаменателями, надо:
1) привести данные дроби к общему знаменателю;
2) применить правило сложения (вычитания) дробей с одинаковыми знаменателями.
Чтобы найти сумму двух дробей с одинаковыми знаменателями, нужно сложить их числители, а знаменатель оставить прежним.
Чтобы найти разность двух дробей с одинаковыми знаменателями, нужно из числителя уменьшаемого вычесть числитель вычитаемого, а знаменатель оставить прежним.
Произведением двух дробей является дробь, числитель которой равен произведению числителей, а знаменатель - произведению знаменателей.
Чтобы разделить одну дробь на другую, нужно делимое умножить на число, обратное делителю.
При этом помним, что натуральные числа еще называют положительными целыми числами, а противоположные числа - это два числа, которые отличаются друг от друга только знаками.
Все натуральные числа образуют множество натуральных чисел. Данное множество обозначается буквой N.
Все натуральные числа, противоположные им числа и число нуль образуют множество целых чисел. Данное множество обозначают буквой Z.
Целые и дробные (как положительные, так и отрицательные) числа образуют множество рациональных чисел. Данное множество обозначают буквой Q.
Вернуться к содержанию учебника