Задание 568 - ГДЗ Геометрия 7-9 класс. Атанасян. Учебник

Старая и новая редакции

Вернуться к содержанию учебника

565 566 567 568 569 570 571

Вопрос

Выберите год учебника

№568 учебника 2013-2022 (стр. 152):

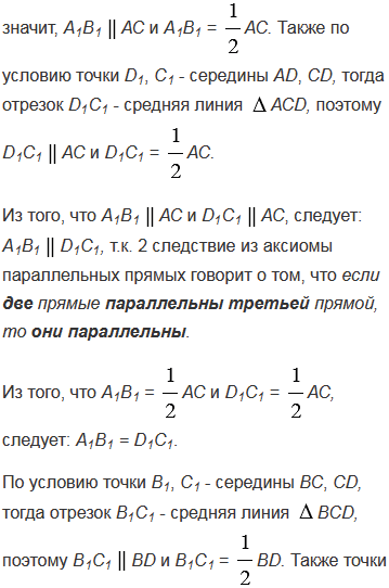
Докажите, что четырехугольник - ромб, если его вершинами являются середины сторон:

а) прямоугольника;

б) равнобедренной трапеции.


№568 учебника 2023-2026 (стр. 151):

Площадь прямоугольного треугольника равна 168 см2. Найдите его катеты, если отношение их длин равно .

Подсказка

№568 учебника 2013-2022 (стр. 152):

Вспомните:

  1. Какая фигура называется четырехугольником.
  2. Какой четырехугольник называется ромбом.
  3. Какой четырехугольник называется прямоугольником, его свойства.
  4. Какой четырехугольник называется равнобедренной трапецией.
  5. Какая фигура называется треугольником.
  6. Что такое средняя линия треугольника.
  7. Какой четырехугольник называется параллелограммом.
  8. Первый признак равенства треугольников.
  9. Следствия из аксиомы параллельных прямых.

№568 учебника 2023-2026 (стр. 151):

Вспомните:

  1. Что такое треугольник.
  2. Какой треугольник называется прямоугольным.
  3. Что такое площадь.
  4. Как найти площадь прямоугольного треугольника.

Ответ

№568 учебника 2013-2022 (стр. 152):


№568 учебника 2023-2026 (стр. 151):


Вернуться к содержанию учебника