Задание 676 - ГДЗ Геометрия 7-9 класс. Атанасян. Учебник

Старая и новая редакции

Вернуться к содержанию учебника

673 674 675 676 677 678 679

Вопрос

Выберите год учебника

№676 учебника 2013-2022 (стр. 177):

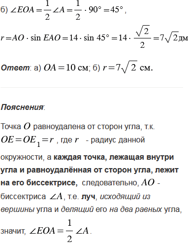
Стороны угла А касаются окружности с центром О радиуса r. Найдите: а) ОА, если r = 5 см, А = 600; б) r, если ОА = 14 дм, А = 900.


№676 учебника 2023-2026 (стр. 178):

Диагональ АС параллелограмма АВСD равна 18 см. Середина М стороны АВ соединена с вершиной D. Найдите отрезки, на которые делится диагональ АС отрезком.

Подсказка

№676 учебника 2013-2022 (стр. 177):

Вспомните:

  1. Что такое перпендикуляр к прямой.
  2. Что такое угол.
  3. Что такое биссектриса.
  4. Что такое окружность.
  5. Какая прямая называется касательной к окружности.
  6. Что такое треугольник.
  7. Какой треугольник называется прямоугольным.
  8. Что такое синус острого угла прямоугольного треугольника.

№676 учебника 2023-2026 (стр. 178):

Вспомните:

  1. Какой четырехугольник называется параллелограммом, его свойства.
  2. Что такое диагональ многоугольника.
  3. Что такое отрезок.
  4. Что такое медианы треугольника.
  5. Свойство медиан треугольника.

Ответ

№676 учебника 2013-2022 (стр. 177):


№676 учебника 2023-2026 (стр. 178):


Вернуться к содержанию учебника